4月4日常规赛焦点战:勇士对阵湖人,东契奇精彩表现集锦
常规赛4月4日:勇士对阵湖人 东契奇精彩集锦 在NBA常规赛的激烈角逐中,每一场比赛都可能成为球迷热议的焦点。尤其是当金州勇士与洛杉矶湖人这两支历史悠久的豪门球队相遇时,比赛的关注度更是直线上升。而
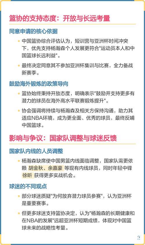
当一名冉冉升起的年轻中锋在舆论期待的聚光灯下,选择缺席像亚洲杯这样的重要国际赛事,外界往往会本能地追问“为什么”。杨瀚森透露缺席亚洲杯原因,并在公开表态中郑重向篮协与国家队致谢,这不仅是一则与名单、赛程有关的新闻,更折射出中国篮球在新周期中对球员健康管理、职业规划与长远布局的全新思路。在国家荣誉与个人发展之间寻找最优解,正成为新一代球员和管理层必须面对的现实命题,而杨瀚森的决定,恰恰是这一命题的生动注脚。
从球迷的情感出发,很多人原本期待在本届亚洲杯赛场上看到这位内线新星与亚洲强队正面交锋,以检验他在高强度对抗中的适应能力。当“杨瀚森缺席亚洲杯”的消息传出时,一度引发质疑声:有人担心他错失大赛历练机会,有人猜测是否与状态、态度有关。然而在他亲自揭示缺席亚洲杯原因之后,更多人开始意识到,这不是一次简单的“退出”,而是一场经过充分沟通、理性权衡后的集体决定,其背后有医疗团队的评估,也有俱乐部与国家队之间的协同,更有中国篮协对年轻球员长远发展的保护与尊重。
结合公开信息和以往的类似案例,杨瀚森缺席亚洲杯的核心考量集中在三个层面:第一是身体健康与伤病隐患的控制,第二是赛季与备战节奏的整体规划,第三则是他在个人技术成长路径上的阶段性安排。现代竞技体育越来越强调“负荷管理”概念,并非所有比赛都要无条件上场,而是要在科学评估的基础上量力而行。对于一名刚进入职业高强度赛程不久的年轻内线来说,连续在联赛、国家队集训与国际大赛之间无缝切换,极易在体能、关节与肌肉层面累积风险。一旦处理不当,很可能因一次伤病而改变职业轨迹。

值得关注的是,杨瀚森在解释缺席缘由时,并没有把责任推给任何一方,而是反复表达了对中国篮协和国家队教练组的感谢。他强调,正是篮协与国家队给予了充分理解与支持,才让自己可以更安心地进行身体调整与能力提升。这种公开致谢的姿态,体现出他对国家队位置的珍惜,也传递出管理层在沟通中的透明与尊重。与过去“硬扛到底”的传统不同,如今国家队在面对年轻球员的健康问题时更具前瞻性,不再单纯以短期成绩为唯一衡量标准,而是把保护“新核心”视为国家篮球长期竞争力的一部分。

在世界篮球格局不断变化的背景下,国家队不缺一场比赛的出场数据,更缺的是可以支撑两到三个世界杯和奥运周期的核心骨干。杨瀚森这样具备身高、臂展与机动性优势的内线,是难得的战略资源。如果把他完全压榨在一个夏天的密集赛程里,而忽视康复、力量与专项训练的时间,短期或许能看到“拼一把”的热血画面,但长远看却是对人才的消耗。中国篮协与国家队此时愿意承受舆论压力,支持他暂别亚洲杯,实质上是在为未来的大赛——如世预赛、奥运资格赛乃至更高舞台——做更理性的筹划。
国际篮球中已有不少前车之鉴。NBA与各国国家队之间围绕球员出战问题的协调,早已司空见惯。欧美强队也有过为保护年轻内线而让其错过洲际比赛或窗口期赛事的案例。例如,一些新秀在刚完成高强度联赛赛季后,会被国家队“雪藏”某个夏天,优先安排专项体能训练与力量提升计划,以避免过早透支身体。在这样的对比下,杨瀚森缺席亚洲杯,并非“躲避责任”,而更像一次符合国际趋势的理性选择。

从个人角度看,杨瀚森选择公开说明,并明确向中国篮球管理层致谢,也展示了他的职业态度。他没有把缺席当作理所当然的“休息”,而是强调自己正在按照计划进行康复、力量与技术训练,希望在下一个国家队窗口期以更好的状态回归。这种表达方式,既向球迷解释了“为什么现在看不到我”,也向外界传递出他对国家队的忠诚与责任感。缺席亚洲杯不意味着后退,而是为更高起点的再出发蓄力。
很多球迷担心,一次重要赛事的缺席会影响杨瀚森的国际比赛经验积累,这种忧虑可以理解,但并不完全符合长周期的逻辑。竞技状态与比赛经验固然重要,但成长曲线并不只靠“多打几场比赛”来堆砌。特别是对于内线球员,高水平对抗背后需要强大的下肢力量支撑,需要稳定的核心力量体系和相对健康的膝踝负荷基础。如果这些基础不牢,过频比赛只会放大短板。通过阶段性缺席来赢得时间,进行高质量训练,反而有利于未来在国际赛场上真正打满高强度对抗,而不是只“出现在名单里”。
从中国篮球整体来说,“杨瀚森透露缺席亚洲杯原因 并致谢篮协与国家队支持”这一事件,也像一面镜子,折射出管理理念的更新。一方面,篮协与教练组需要在成绩压力与球员保护之间找到平衡点;球迷也在学习接受一种新现实——国家队并不总是以“最强纸面阵容”出战每一届洲际杯赛,而是根据周期任务和球员状态灵活取舍。这种做法短期可能导致战绩起伏,但从长期竞争力角度看,却有利于形成更健康的人才梯队和更稳定的核心架构。
如果对比过去一些因过度使用而早早陷入伤病漩涡的球员,不难发现,一个时代对球员的态度,往往直接影响一个时代的战绩。曾经有不少有天赋的内线,在年轻时背负密集的联赛与国字号任务,直到伤病彻底改变其技术特点和上限,才让外界开始反思所谓“为国拼到最后一刻”的代价。如今,当类似情况有机会在萌芽阶段得到规避时,理解和支持,反而比简单的批评更显珍贵。杨瀚森此番缺席亚洲杯的决定,或许会让一部分短期期待落空,但也可能是避免悲剧重演的重要一步。
从更宏观的层面看,这件事对年轻球员与国家队关系的塑造也具有示范意义。当一名球员敢于坦诚面对自己的身体状态,敢于和教练组、医疗组进行充分沟通,并最终与管理层达成共识,这本身就是现代职业体育体系成熟的体现。而当篮协与国家队愿意在官方话语中肯定这样的沟通过程,甚至被球员公开致谢时,外界就能更清晰地看到,中国篮球正在从“单向命令”转向“协同决策”,从“压榨使用”转向“理性培养”。这对于未来更多天才球员走向职业舞台,都是一种鼓励与保障。

可以预见的是,在缺席亚洲杯的这段时间里,杨瀚森并不会远离聚光灯,而是以另一种方式继续被关注——他的训练进展如何,伤病恢复到什么程度,力量和对抗能否再上台阶,都是媒体和球迷热议的话题。当他下一次披上国家队战袍时,这段缺席的背景会成为新的叙事的一部分:人们会更关注他是否打得更成熟、更强硬,也会重新审视当初“选择休战”的价值。从这个角度说,短暂的空白期,反而为未来的回归制造了更强烈的对比度。
最终,无论外界如何解读,杨瀚森透露缺席亚洲杯原因 并致谢篮协与国家队支持这一事件,已经超出了单纯的名单新闻范畴,它让我们重新思考:在当代高对抗、高密度的篮球环境下,如何在国家荣誉、球员健康和个人发展之间找到动态平衡。答案或许并不只有一种,但可以确定的是,在充分沟通与相互尊重的基础上做出的理性选择,比盲目的情绪化坚持更有利于中国篮球真正走得更远。
常规赛4月4日:勇士对阵湖人 东契奇精彩集锦 在NBA常规赛的激烈角逐中,每一场比赛都可能成为球迷热议的焦点。尤其是当金州勇士与洛杉矶湖人这两支历史悠久的豪门球队相遇时,比赛的关注度更是直线上升。而
萨巴伦卡马德里站战绩背后:力量与技术的完美结合 在网球世界中,取得三次同一赛事的冠军绝非普通成就,而萨巴伦卡在马德里站实现这一目标,不仅展示了她出色的竞技状态,更凸显了其在硬地和红土双料场地的全面实
当一支球队在某一项对决中连续取胜八场,人们很容易形成一种“惯性思维”:下一个90分钟,结局大概率只是既定剧本的续集。但当我们把视角拉回到本赛季,再去看沃夫斯堡对阵圣保利这条8场连胜曲线,就会发现这一次